惠济区基层政务公开
惠济区城市管理局 县级
房产测绘单位在房产面积测算中弄虚作假、欺骗房屋权利人的
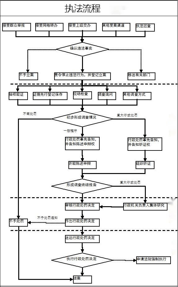
行政处罚
《房产测绘管理办法》(2000年12月28日公布,中华人民共和国建设部、国家测绘局令第83号)第四条:房产测绘从业人员应当保证测绘成果的完整、准确,不得违规测绘、弄虚作假,不得损害国家利益、社会公共利益和他人合法权益。 《房产测绘管理办法》(2000年12月28日公布,中华人民共和国建设部、国家测绘局令第83号)第二十一条:房产测绘单位有下列情形之一的,由县级以上人民政府房地产行政主管部门给予警告并责令限期改正,并可处以1万元以上3万元以下的罚款;情节严重的,由发证机关予以降级或者取消其房产测绘资格: (二)在房产面积测算中弄虚作假、欺骗房屋权利人的;
1.行为人实施了行政违法行为; 2.违法行为侵犯了行政管理秩序; 3.行为人具有责任能力; 4.依法应当受到处罚。
0371-63639658
行政复议、行政诉讼


主办单位:郑州市人民政府办公室 地址:郑州市中原路233号 邮编:450007