惠济区基层政务公开
惠济区城市管理局 县级
在未解除商品房买卖合同前,将作为合同标的物的商品房再行销售给他人的
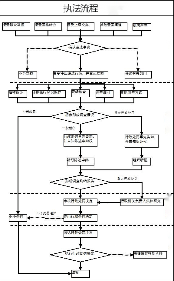
行政处罚
商品房销售管理办法》(2001年4月4日公布,建设部令第88号)第三十九条:在未解除商品房买卖合同前,将作为合同标的物的商品房再行销售给他人的,处以警告,责令限期改正,并处2万元以上3万元以下罚款;构成犯罪的,依法追究刑事责任。 《商品房销售管理办法》(2001年4月4日公布,建设部令第88号)第十条:房地产开发企业不得在未接触商品房买卖合同前,将作为合同标的物的商品房再行销售给他人。
1.行为人实施了行政违法行为; 2.违法行为侵犯了行政管理秩序; 3.行为人具有责任能力; 4.依法应当受到处罚。
0371-63639658
行政复议、行政诉讼


主办单位:郑州市人民政府办公室 地址:郑州市中原路233号 邮编:450007