惠济区基层政务公开
惠济区城市管理局 县级
房地产开发企业未按规定将测绘成果或者需要由其提供的办理房屋权属登记的资料报送房地产行政主管部门的
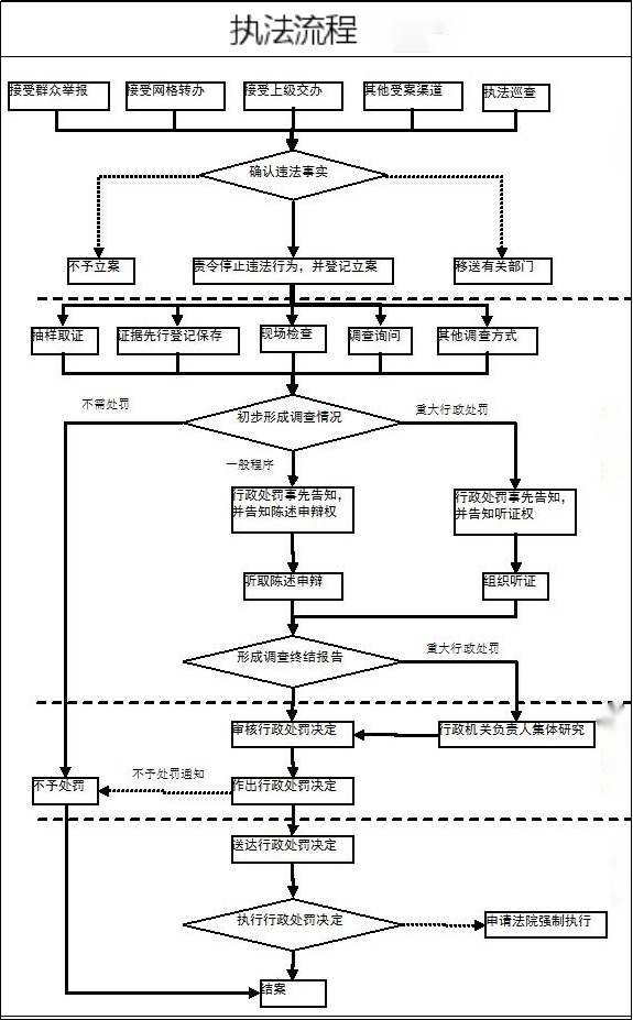
行政处罚
1、【部门规章】《商品房销售管理办法》(2001年4月4日公布,建设部令第88号)第四十一条:房地产开发企业未按规定将测绘成果或者需要由其提供的办理房屋权属登记的资料报送房地产行政主管部门的,处以警告,责令限期改正,并可处以2万元以上3万元以下罚款。 《商品房销售管理办法》(2001年4月4日公布,建设部令第88号)第三十四条:房地产开发企业应当在商品房交付使用前按项目委托具有房产测绘资格的单位实施测绘,测绘成果报房地产行政主管部门审核后用于房屋权属登记。 房地产开发企业应当在商品房交付使用之日起60日内,将需要由其提供的办理房屋权属登记的资料报送房屋所在地房地产行政主管部门。 房地产开发企业应当协助商品房买受人办理土地使用权变更和房屋所有权登记手续。 2、【地方政府规章】《郑州市商品房销售管理办法》(2002年10月21日公布,市政府令第111号)第四十六条:房地产开发企业有下列行为之一的,由市、县(市)、上街区房地产管理部门责令改正,并可处以10000元以上30000元以下罚款: (一)未按规定将测绘成果和需要由其提供的办理房屋权属登记的资料报送房地产管理部门的; 《郑州市商品房销售管理办法》(2002年10月21日公布,市政府令第111号)第四十四条:房地产开发企业应当在商品房交付使用前按项目委托具有房产测绘资格的单位实施测绘,测绘成果报房地产行政主管部门审核后用于房屋权属登记。房地产开发企业应当在商品房交付使用之日起60日内,将需要由其提供的办理房屋权属登记的资料报送市、县(市)、上街区房地产管理部门。 房地产开发企业应当协助商品房买受人办理土地使用权变更和房屋所有权登记手续。
1.行为人实施了行政违法行为; 2.违法行为侵犯了行政管理秩序; 3.行为人具有责任能力; 4.依法应当受到处罚。
0371-63639658
行政复议、行政诉讼


主办单位:郑州市人民政府办公室 地址:郑州市中原路233号 邮编:450007