惠济区基层政务公开
惠济区城市管理局 县级
对违反规定挪用专项维修资金的行政处罚
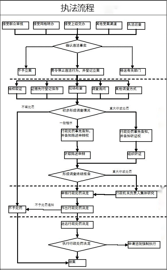
行政处罚
《物业管理条例》(2007年8月26日修订公布,国务院令第504号)第五十三条:住宅物业、住宅小区内的非住宅物业或者与单幢住宅楼结构相连的非住宅物业的业主,应当按照国家有关规定交纳专项维修资金。 专项维修资金属于业主所有,专项用于物业保修期满后物业共用部位、共用设施设备的维修和更新、改造,不得挪作他用。 专项维修资金收取、使用、管理的办法由国务院建设行政主管部门会同国务院财政部门制定。 《物业管理条例》(2007年8月26日修订公布,国务院令第504号)第六十条:违反本条例的规定,挪用专项维修资金的,由县级以上地方人民政府房地产行政主管部门追回挪用的专项维修资金,给予警告,没收违法所得,可以并处挪用数额2倍以下的罚款;物业服务企业挪用专项维修资金,情节严重的,并由颁发资质证书的部门吊销资质证书;构成犯罪的,依法追究直接负责的主管人员和其他直接责任人员的刑事责任。 【部门规章】《住宅专项维修资金管理办法》(2008年8月25日公布,建设部令第168号)第十八条:住宅专项维修资金应当专项用于住宅公共部位、公用设施设备保修期满后的维修和更新、改造,不得挪作他用。 《住宅专项维修资金管理办法》第三十七条“违反本办法规定,挪用住宅专项维修资金的,由县级以上地方人民政府建设(房地产)主管部门追回挪用的住宅专项维修资金,没收违法所得,可以并处挪用金额2倍以下的罚款;构成犯罪的,依法追究直接负责的主管人员和其他直接责任人员的刑事责任。 物业服务企业挪用住宅专项维修资金,情节严重的,除按前款规定予以处罚外,还应由颁发资质证书的部门吊销资质证书。
1.行为人实施了行政违法行为; 2.违法行为侵犯了行政管理秩序; 3.行为人具有责任能力; 4.依法应当受到处罚。
0371-63639658
行政复议、行政诉讼


主办单位:郑州市人民政府办公室 地址:郑州市中原路233号 邮编:450007