惠济区基层政务公开
惠济区城市管理局 县级
专业经营单位拒不接收或者拒不履行承担运行、维修和更新责任的
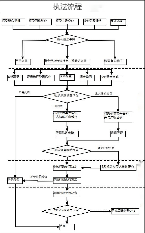
行政处罚
《河南省物业管理条例》第十五条新建物业管理区域内的供水、供电、供气、供热等专业经营设施设备及其安装,应当符合国家技术标准和专业技术规范。 建设单位在组织竣工验收时,应当通知供水、供电、供气、供热等专业经营单位参加,专业经营单位应当参加。 建设单位在组织竣工验收时,未通知专业经营单位参加竣工验收的,专业经营单位有权拒绝接收专业经营设施设备。 建设项目竣工验收合格后,应当将物业管理区域内供水、供电、供气、供热等专业经营设施设备无偿移交给专业经营单位,同时移交配套设施、地下管网工程图等资料,专业经营单位应当接收。 专业经营单位负责分户终端计量装置或者入户端口以外设施设备的运行、维修、养护、更新,相关费用依法计入成本。 《河南省物业管理条例》第八十三条违反本条例第十五条规定,专业经营单位拒不接收或者拒不履行承担运行、维修和更新责任的,由县级以上人民政府物业管理行政主管部门责令限期改正;逾期不改正的,处三十万元以上一百万元以下罚款。
1.行为人实施了行政违法行为; 2.违法行为侵犯了行政管理秩序; 3.行为人具有责任能力; 4.依法应当受到处罚。
0371-63639658
行政复议、行政诉讼


主办单位:郑州市人民政府办公室 地址:郑州市中原路233号 邮编:450007